发布时间:2025-12-22 09:42 作者:管理员 点击量:
第一条 为贯彻落实《湖南信息学院银龄教师聘用管理办法》,规范银龄教师教学相关任务的考核与管理工作,特制定本细则。
第二条 本细则适用于银龄教师担任专业带头人、毕业论文(设计)指导教师、青年教师教学导师的考核与管理。银龄教师的课堂教学工作量根据协议中约定的数量来考核。
第三条 坚持标准明确、程序规范、择优遴选、注重实绩、客观公正的原则。
第四条 专业带头人条件与考核
1.任职条件
(1)符合学校银龄教师聘用基本条件,具有正高级专业技术职务,或在本专业领域享有较高声望的副高级专业技术职务者。
(2)退休前10年内曾担任过高校本科专业负责人、系主任或相关职务,能准确把握专业发展趋势,指导专业建设并产生一定建设成效。
(3)所从事的学术领域与拟负责专业高度匹配,对该专业建设有清晰的发展思路,并具备较强的团队组织和协调能力。
2.工作考核
(1)专业带头人由二级学院依据第四条第一款所列任职条件进行遴选与推荐,经学院审议通过后,报教务处备案。
(2)重点考核其在专业建设、课程建设、教学团队建设等方面的实际成效。
(3)考核指标及要点:

(4)考核合格可计算工作量96课时/学年。
第五条 毕业论文(设计)指导教师条件与考核
1.任职条件
(1)符合学校银龄教师聘用基本条件,具有副高级及以上专业技术职务。治学严谨,熟悉学术规范与论文写作要求,无学术不端记录。
(2)具有丰富的本科毕业论文(设计)指导经验。
2.工作考核
(1)担任6-8名毕业生毕业论文(设计)指导教师。
(2)重点考核指导过程规范性、论文(设计)质量及档案完整性。
(3)考核指标及要点

(4)考核合格可计算工作量10课时/人。
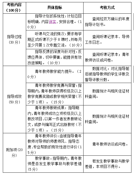
第六条 青年教师教学导师选拔标准
1.任职条件
(1)符合学校银龄教师聘用基本条件,师德高尚。
(2)善于沟通,乐于指导,对教育教学规律有深入研究,能有效指导青年教师进行教学设计与改革。
(3)具有15年及以上高校教学经验,教学效果好。
2.工作考核
(1)各二级学院应根据学院师资队伍建设实际,对照上述标准,遴选并指派符合条件的银龄教师,担任本院重点培养的青年教师(非新进教师,其中讲师、助教各1名)的教学导师,并将名单报教务处备案。
(2)重点考核指导过程的规范性(含计划的系统性、听课与交流的频次与深度)以及被指导青年教师的成长成效(主要体现在课堂教学能力提升与教研教改成果等方面)。
(3)考核指标及要点:

(4)考核合格可计算工作量16课时/人/学年。
第七条 以上工作任务的考核等级分优秀、合格、基本合格、不合格四等,其中85-100分为优秀、70-84分为合格、56-69分为基本合格、55分及以下为不合格。对应等级的课时计算系数分别为:优秀1.1、合格1.0、基本合格0.9、不合格0。
第八条 实行学年度考核,每学期开展一次过程性评价。银龄教师须于每学期末提交《湖南信息学院银龄教师教学相关任务考核表》及相关佐证材料,教师自评后由二级学院开展复评并报教务处完成终评。学期评价合格者,可按50%的比例预核算当学期工作量,对于学期末无法完成考评的指标,顺延至学年末统一纳入综合考核,并据此对全年工作量进行最终核算与调整。
第九条 考核结果同时作为银龄教师续聘、薪酬晋升及评优评先的重要依据。
第十条 本细则由教务处负责解释。
第十一条 本细则自印发之日起施行。学校原有相关规定与本细则不一致的,一律以本细则为准。