发布时间:2026-03-10 18:52 作者:管理员 点击量:
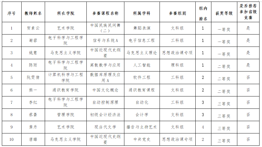
根据《关于举办2026年第十三届湖南省普通本科高校青年教师教学竞赛的通知》及学校《关于开展2026年青年教师教学竞赛的通知》(湘信院教务处〔2026〕2号)文件要求,学校组织开展了校级青年教师教学竞赛。经各教学单位初赛,学校复赛和决赛,拟定贺素云等3位教师获一等奖,陈雨等3位教师获二等奖,李红等4位教师获三等奖。根据教育厅省级复赛推荐指标要求,拟推荐每个参赛组别成绩排名第一的4位教师参加2026年第十三届湖南省普通本科高校青年教师教学竞赛。电子科学与工程学院获优秀组织奖。现予以公示,公示时间为:2026年3月10日-3月14日。公示期内如有异议,请以书面方式实名向教务处反映,并提供必要的证据材料以便核实查证。
联系人:杨玉梅,电话:0731-84098071,邮箱:874293714@qq.com;地址:求实楼207办公室。

教务处
2026年3月10日