学校首页 教学资源一体化平台

人才培养

您所在的位置:首页> > 人才培养 > 学科竞赛

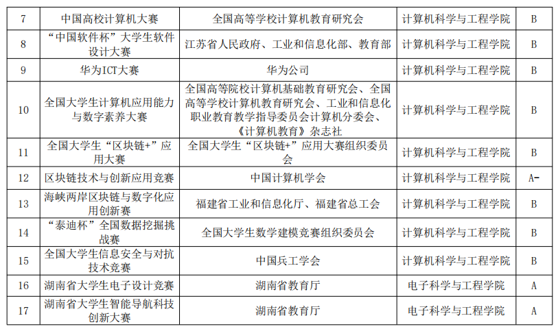
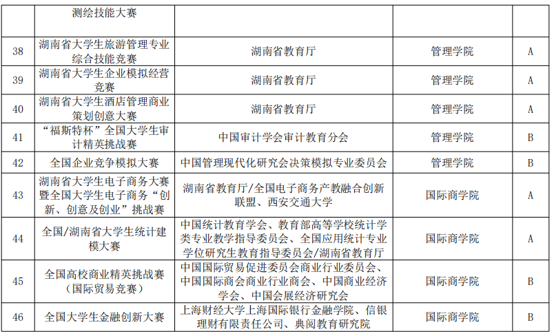
湘信院教务处〔2025〕67号:关于公布湖南信息学院2025年度学科竞赛项目类别认定结果的通知

发布时间:2025-04-29 16:26 浏览次数:

COPYRIGHT 2004-2018 湖南信息学院 备案序号:湘教QS4_201212_010026 | 湘ICP备05002975号/许可证号:A10010065

地址:国家级长沙经济技术开发区毛塘工业园湖南信息学院(邮编:410151)| 招生热线:0731-84098666 传真:0731-84098777 联系信箱webmaster@hnuit.edu.cn