发布时间:2022-06-16 16:03 作者:管理员 点击量:
各二级学院:
为落实《湖南信息学院本科人才培养方案》,进一步做好我校本科学生社会实践工作,增强学生专业实践能力,现就 2022 年暑期开展专业社会实践有关事项通知如下:
一、主要目的
依据专业人才培养方案中的培养目标与要求,通过专业社会实践促进理论联系实际,提高学生运用专业知识在实践中发现问题、分析问题、解决问题的能力,增强论文写作能力。
二、参与对象
全校 2019 级本科生。
三、实践时间
2022 年 7 月至 8 月。
四、实践形式
(一)社会调查
以专业问题为导向,对接社会生产实际及社会热点现象,深入企事业单位、城镇社区、农村等,有计划、有重点地对相关专业现象进行调查了解、专题考察、参观访问,在此基础上提出问题并进行研究、分析,结合专业知识阐述自己的见解、建议和意见,撰写研究报告。
(二)科技服务
结合所学知识,发挥专业知识优势,在教师指导下开展科技服务与咨询、科技成果推广等活动。
(三)社会服务
深入企事业单位、城镇社区、农村等,开展与专业相关的文化艺术交流与宣传、科普讲座、咨询、社区公益事业服务等活动。
(四)岗位技能实践
立足专业岗位参与企事业单位的技能实训、实习等。
(五)创新创业实践
根据自己的兴趣爱好和具备的专业知识,依托国家鼓励大学生创新创业的政策,自行组织课题和设计方案或在老师的指导下进行创新创业实践。
五、成果形式
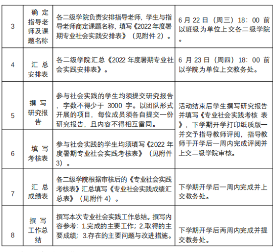
社会实践最终成果以研究报告形式体现,与《2022 年度暑 期专业社会实践考核表》一并装订。 研究报告内容主要包括活动基本情况简介、问题提出、理 性分析、总结和结论或对策与建议等,如有必要,可附上附件 材料。参与专业社会实践的学生每人均须提交研究报告,字数 不得少于 3000 字。
六、二级学院工作职责
(一)成立由院长任组长的专业社会实践工作领导小组,制定详尽的专业社会实践工作方案,出台专业社会实践选题指南,统一指导专业社会实践。
(二)广泛宣传发动,开好动员大会,确保学生全员参加。
(三)每个专业社会实践项目须选配 1 名指导教师,强化 过程指导。
(四)加强与实践单位的联系和沟通,对学生专业社会实践和指导教师指导情况进行有效监控,保证社会实践落到实处。
(五)做好安全和疫情防控教育,要求学生不得前往中高风险地区开展实践活动。加强与实践单位联系,落实安全责任,确保专业社会实践安全、顺利、圆满完成。
七、工作须知
(一)本次专业社会实践鼓励以团队方式开展,也可采取个人方式;若采取团队方式,人数一般不超过 5 人,且须推选 一名成员为团队负责人。
(二)每名指导教师指导学生人数原则上不超过 15 人。指 导教师工作量参照《湖南信息学院教学工作量计算办法》核算。
(三)每个社会实践项目的实践时长不得少于一周,具体实施起止时间由二级学院各项目组酌情安排。
八、工作进度


九、考核工作
(一)指导教师负责对学生专业社会实践进行考核评价,考核结果分为优秀、良好、中等、及格与不及格五个等级;二级学院负责对指导教师给出的考核结果进行审核、认定并报教务处备案。
(二)凡考核结果为及格及以上者,计 0.5 学分;考核成 绩作为学生评优评先的依据。
(三)考核中经他人反映或抽查回访中发现存在弄虚作假现象的,考核成绩一律认定为不及格,并按《湖南信息学院考试违纪处分办法》的有关条款进行处理。
教务处
2022年6月16日